设为首页
|
加入收藏
首页
机构信息
中心资讯
党建工作
政务要闻
质量管理
通知公告
培训教育
医学检验检测
诚聘英才
联系我们
下载服务
贵州省临床检验中心
>
中心资讯
>
动态新闻
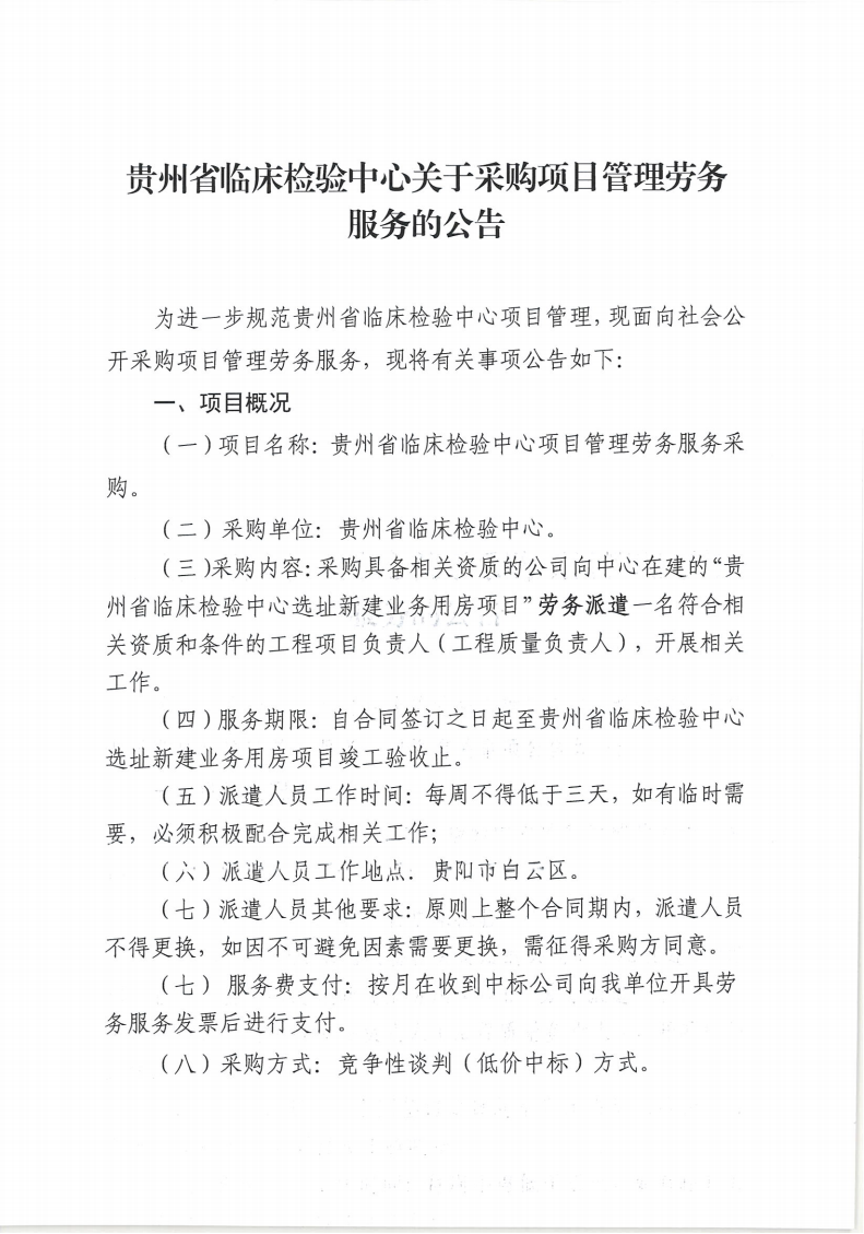
贵州省临床检验中心关于采购项目管理劳务服务的公告
发表时间:2025-11-20 17:11
来源:贵州省临床检验中心
一 审:古国栋
二 审:王济林
三 审:袁 薇
点击下载公告文件:
贵州省临床检验中心关于采购项目管理劳务服务的公告.pdf
责任编辑:
分享到:
上一篇:
浙江省生物安全专家赴贵州省临床检验中心开展实验室生物安全交流座谈
下一篇:
关于举办2025年贵州省NGS技术临床应用培训班的通知